4/14現在の国内感染者数は7,622人(内死亡は102名)となっており、依然としてコロナウイルスは猛威を奮い続けています。

私たちが住む横浜においても例外ではなく、日に日に感染の拡大が確認され、市民一人ひとりの行動変容と行動変容を徹底してもらうための国・県・市による補償の充実が求められています。
※市内および各区の陽性患者の状況については最新集計日時のものです。


現在、多くの市民の皆様や中小企業・個人事業主の皆様から、生活や事業の維持における支援・融資・給付制度等についてご相談をいただき、切実な多く声が寄せらせています。
私は、休業と補償をセットで行い、安心して行動変容を起こせる環境をつくっていくことで、三密(密閉・密集・密接)を無くし、人との接触を最小限に抑えることができると考えています。
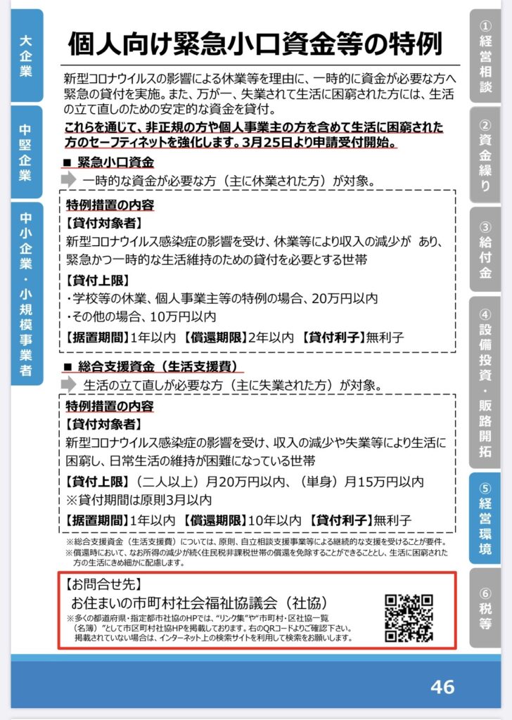
現時点において、個人・事業主が活用できる制度は各区の社会福祉協議会にて対応する緊急小口資金融資等が支援メニューとして用意されていますが、充分な支援とは言えません。

今月末に国会で令和2年度補正予算が上程される予定となっており、その中で「持続化給付金(法人上限200万円以内、個人事業者上限100万円以内)や外出自粛およびコロナ影響に伴う減収の補償(補償基準を設定した上で30万円を給付)」等が審議される予定です。
新型コロナウイルス感染症関連 経済産業省の支援策ページ
https://www.meti.go.jp/covid-19
いち早く補正予算を成立させることは勿論ですが、その内容を充実させていくことが急務です。
その他にも未だ臨時休校となっている教育現場や昼夜問わず懸命に対応頂いている医療現場等の課題についても、国・県・市しっかりと連携をとり、この難局を乗り越えていくための制度・予算構築を粘り強く進めてまいります。

